バロックジャパンリミテッド(3548)の株主優待を紹介します。次のような方にオススメです。
- 10万円以下で買える優待株を探している
- 配当も貰える優待株を探している
銘柄・優待紹介
優待スケジュール
2月末、8月末の年2回です。
| 権利確定時期 | 優待発送時期 | 優待利用期限 |
| 2月末 | 5月下旬 | 11月末 |
| 8月末 | 11月下旬 | 翌年5月末 |
優待内容
衣類を取り扱うMOUSSY等の店舗で利用できる優待券、オンラインストアで使える割引券が贈呈されます。

優待利回り
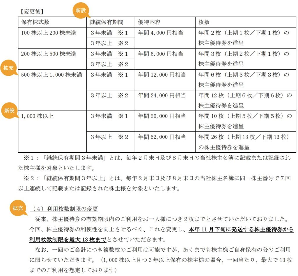
1,000株を3年以上保有した場合の優待利回りは6.52%となります。
また、会社予想配当は1株あたり38円で、配当利回りは4.76%、合計利回りは11.28%となります。
| 保有株数 | 保有期間 | 2月優待額 | 8月優待額 | 年間優待額 | 必要投資額 | 優待利回り | 配当利回り | 合計利回り |
| 100株 | – | 2,000円 | 2,000円 | 4,000円 | 79,800円 | 5.01% | 4.76% | 9.77% |
| 200株 | – | 2,000円 | 4,000円 | 6,000円 | 159,600円 | 3.76% | 4.76% | 8.52% |
| 500株 | 3年未満 | 6,000円 | 6,000円 | 12,000円 | 399,000円 | 3.01% | 4.76% | 7.77% |
| 500株 | 3年以上 | 12,000円 | 12,000円 | 24,000円 | 399,000円 | 6.02% | 4.76% | 10.78% |
| 1,000株 | 3年未満 | 10,000円 | 10,000円 | 20,000円 | 798,000円 | 2.51% | 4.76% | 7.27% |
| 1,000株 | 3年以上 | 26,000円 | 26,000円 | 52,000円 | 798,000円 | 6.52% | 4.76% | 11.28% |

優待利回りも配当利回りもバランス良く高いです。
株価について
株価推移
上から順に、週足、月足のチャートです。


目標取得単価
次の表は、1,000株を3年以上保有した場合の利回りです。
| 株価 | 年間優待額 | 必要投資額 | 優待利回り | 配当利回り | 合計利回り |
| 1,000円 | 52,000円 | 1,000,000円 | 5.20% | 3.80% | 9.00% |
| 975円 | 52,000円 | 975,000円 | 5.33% | 3.90% | 9.23% |
| 950円 | 52,000円 | 950,000円 | 5.47% | 4.00% | 9.47% |
| 925円 | 52,000円 | 925,000円 | 5.62% | 4.11% | 9.73% |
| 900円 | 52,000円 | 900,000円 | 5.78% | 4.22% | 10.00% |
| 875円 | 52,000円 | 875,000円 | 5.94% | 4.34% | 10.29% |
| 850円 | 52,000円 | 850,000円 | 6.12% | 4.47% | 10.59% |
| 825円 | 52,000円 | 825,000円 | 6.30% | 4.61% | 10.91% |
| 800円 | 52,000円 | 800,000円 | 6.50% | 4.75% | 11.25% |
| 775円 | 52,000円 | 775,000円 | 6.71% | 4.90% | 11.61% |
| 750円 | 52,000円 | 750,000円 | 6.93% | 5.07% | 12.00% |
我が家の保有状況
家族4人で100株ずつ保有しています。
| 名義 | 株数 | 2月優待額 | 8月優待額 | 年間優待額 |
| 自分 | 100株 | 2,000円 | 2,000円 | 4,000円 |
| 妻 | 100株 | 2,000円 | 2,000円 | 4,000円 |
| 長男 | 100株 | 2,000円 | 2,000円 | 4,000円 |
| 次男 | 100株 | 2,000円 | 2,000円 | 4,000円 |
| 合計 | 400株 | 8,000円 | 8,000円 | 16,000円 |

資金があれば1,000株×1名義に集約するのが最適です。
優待利用実績
過去の利用実績はこちらとなります。



